新闻通知
当前位置: 首页 >> 正文
    学院快讯
    beat365英国官方网站在beat365英国官方网站“清廉文化进校园”活动中荣获多个奖项
    时间:2024年08月23日 09:47 

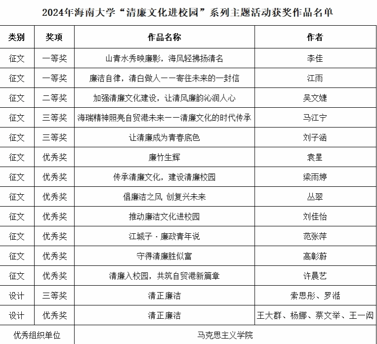
8月21日,中共beat365英国官方网站纪律检查委员会公布了2024年“清廉文化进校园”系列主题活动的获奖名单。beat365英国官方网站在本次活动中表现优异,多项作品获奖,其中征文类比赛获奖12项,设计类比赛获奖2项,成为获奖数量最多的单位,并被评为“优秀组织单位”。

本次获奖不仅彰显了beat365英国官方网站在清廉文化建设方面的卓越成就,也为学院师生进一步深入学习、传播和实践清廉文化注入了新的动力。学院将以此为契机,积极推进清廉文化的普及和实践,为校园文化建设贡献力量。



beat365英国官方网站
  • 地址:海南省海口市美兰区人民大道58号 ( 邮编:570228 ) 
    电话:0898-66287086
    邮箱:mks@hainanu.edu.cn
  • beat365英国官方网站
    公众号
    beat365英国官方网站公众号